首页
新闻
政府信息公开
服务
互动
县情
专题
中央人民政府
陕西省人民政府
汉中市人民政府
长者模式
无障碍
网站支持IPv6
繁体
登录
退出
注册
首页
新闻
政府信息公开
服务
互动
县情
专题
当前位置:
首页
>
政府信息公开
>
法定主动公开内容
>
财政信息
>
部门预算
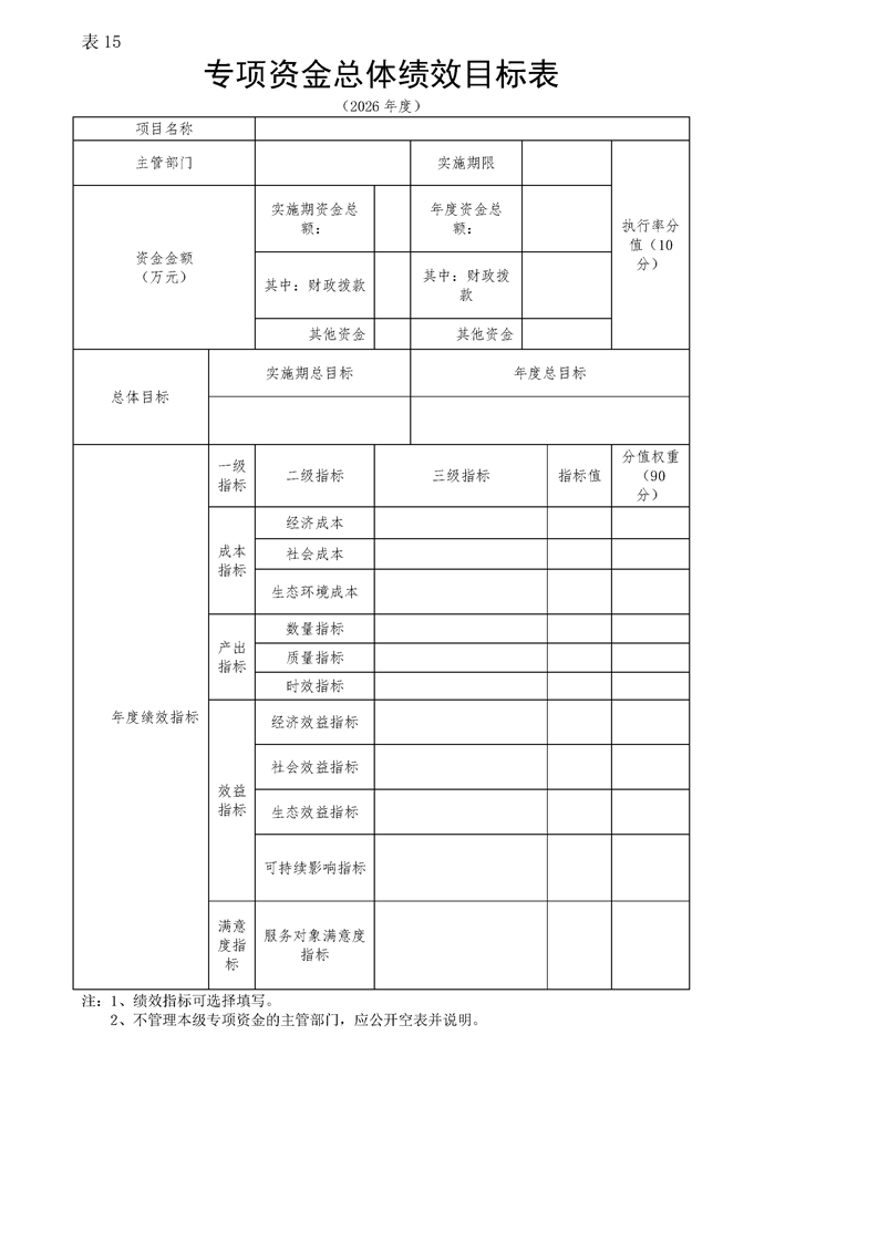
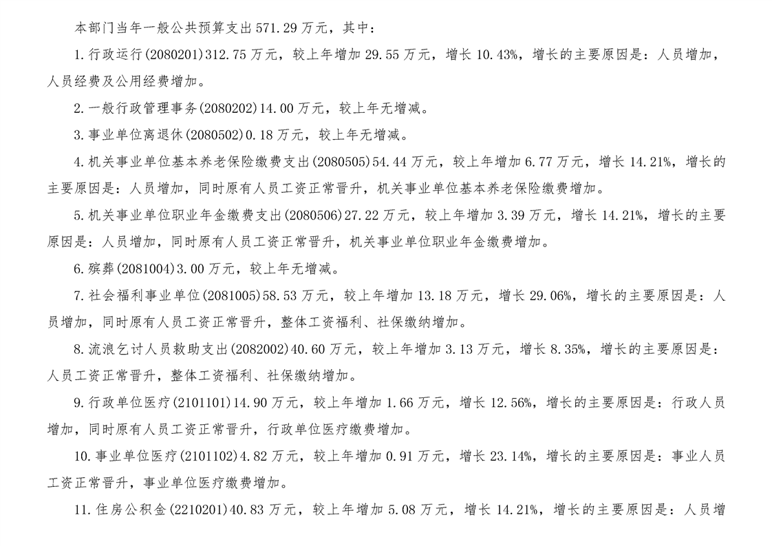
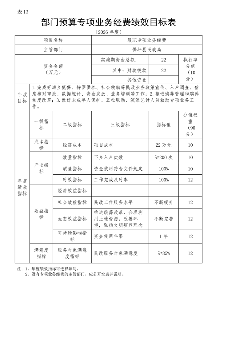
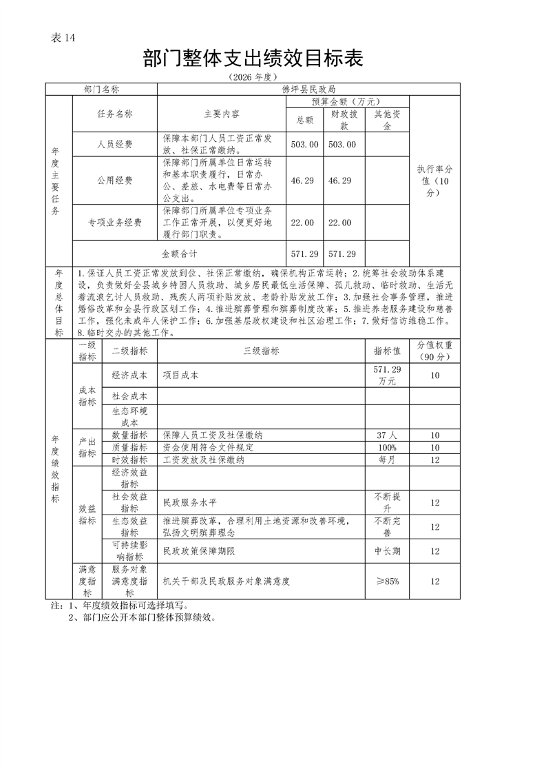
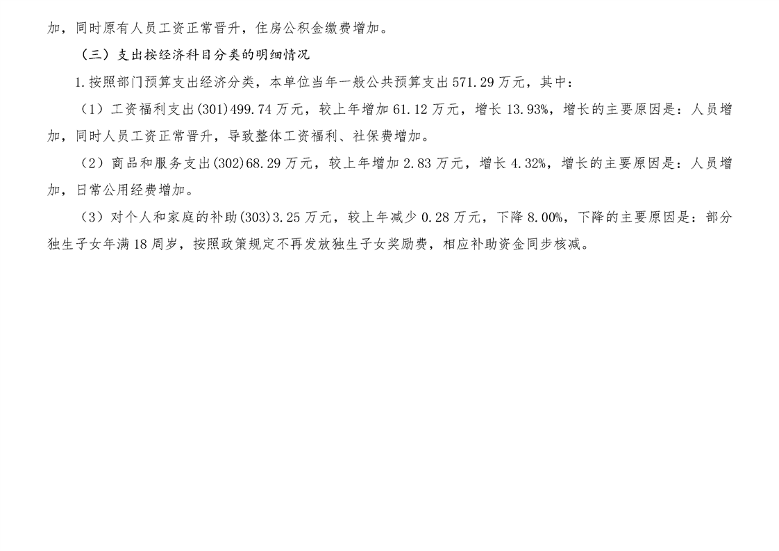
佛坪县民政局2026年部门预算公开说明
索引号
fpxzf00000/2026-000163
发布时间
2026年03月13日 17:31
来源
佛坪县民政局
发布机构
佛坪县民政局
内容概述
访问量:
【字体:
大
中
小
】
打印
佛坪县民政局2026年单位预算公开说明
佛坪县救助管理站2026年单位预算公开说明
佛坪县中心敬老院2026年单位预算公开说明
扫一扫在手机打开当前页